海南自贸港封关运作是我国扩大开放的标志性举措,政策红利集中于贸易自由化、税收优惠及监管创新,利好旅游业、现代服务业、高新技术产业及加工制造业。在海南自贸港封关运作背景下,口岸基础设施升级与信息化平台建设日臻完善,海关智慧监管平台有效衔接企业、海关、口岸…
2025年12月18日,海南自由贸易港(以下简称“海南自贸港”)正式启动全岛封关运作,标志着海南自贸港建设进入实质性落地阶段。封关运作下,海南岛实施“一线放开,二线管住,岛内自由”为核心特征的监管安排,该安排旨在推进岛内贸易和投资的自由化与便利化。其中,“一线”放开,是将海南自贸港与我国关境外其他国家和地区之间作为“一线”,实施一系列自由便利进出举措;“二线”管住,是将海南自贸港与内地之间作为“二线”,针对“一线”放开的内容实施精准管理;岛内自由,是在海南自贸港内,各类要素可以相对自由流通。本期税务评论将围绕近期财政部、海关总署、税务总局等部门所发布的一系列与海南封关运作相关的核心文件,解析其海关监管体系与税收政策要点,分享我们的实践观察与建议。
零关税政策体系:从正面清单到负面清单的放开
“零关税”政策是海南自贸港的核心政策之一。封关运作前,海南自贸港的“零关税”政策通过建立“一负三正”的清单实现,可享受“零关税”待遇的商品为自用生产设备(负面清单)、运营用的交通工具及游艇(正面清单)、生产用的原辅料(正面清单)以及岛内居民消费的进境商品(正面清单)。封关运作后,“零关税”政策将有下列变化1:
享惠商品增加
取代原辅料、自用生产设备、交通工具及游艇清单,转为“非征税即免税”规则,即:对进口征税货物实施目录管理,目录内的进口货物,照章征收进口关税、进口环节增值税和消费税;进口征税商品目录以外的货物,免征进口关税、进口环节增值税和消费税。《征税商品目录》仅列示2323项应税商品,约占全部商品税目的26%,“零关税”商品涵盖几乎所有生产设备和原材料2。
享惠主体扩容
享惠主体不仅覆盖在海南自贸港登记注册并具有独立法人资格的企业、海南自贸港内的事业单位,还包括了由科技部、教育部会同民政部核定或省级科技、教育主管部门会同省级民政部门核定的在海南自贸港登记的科技类、教育类民办非企业单位,打破封关运作前的主体资质限制。
流通规则突破
“零关税”货物及其加工制成品在符合条件的享惠主体间流通,免于补缴进口关税、进口环节增值税和消费税,照章征收国内环节增值税和消费税,推动企业在海南岛形成“生产-加工-销售”的产业链条。
信息手段管理
对“零关税”货物设立海关电子账册,运用信息化、智能化手段实施管理,不按特定减免税货物办理相关海关手续,即对货物的使用、流通限制更少。
加工增值30%免关税:从试点探索到全域优化的制度升级
2021年7月8日,海关总署印发《海关对洋浦保税港区加工增值货物内销税收征管暂行办法》,加工增值货物内销免关税政策率先在洋浦保税港区开展试点,此后逐步扩大至海南岛内的其他海关特殊监管区域以及重点园区。目前,加工增值30%免关税政策的覆盖范围从试点区域推广到全岛,且进一步降低了企业享惠门槛。该政策重要变化包括:
放宽享惠门槛
取消了鼓励类产业的主营业务收入占企业收入总额60%以上以及适用于岛内特定企业的海关AEO高级认证资质限制,享惠企业范围扩大到海南自贸港内从事鼓励类产业项目生产加工业务的企业。
优化计算公式
加工增值比例的计算公式为:〔(货物内销价格-∑进口料件价格-∑境内采购料件价格)/(∑进口料件价格+∑境内采购料件价格)〕×100%。其中,对于“境内采购料件价格”,以备案企业自境内采购该料件的到厂价格为基础确定,不含国内增值税,经认定的海南自贸港自产货物价值可从境内采购料件价格中扣除,使得企业更容易达到30%的增值率。
明确累计规则
对于保税货物经过上下游不同备案企业加工制造产生增值的,增值部分可以累计计算。累计情形下加工增值比例的计算公式为:〔(货物内销价格-∑参与累计企业进口料件价格-∑参与累计企业境内采购料件价格)/(∑参与累计企业进口料件价格+∑参与累计企业境内采购料件价格)〕×100%。
企业须留意的是,首次申请享受加工增值免关税政策的,应当向海南省商务厅指定单位提交申请及相关材料,经市县初核并报经海南省商务厅会同海南省内相关单位审核同意,经海口海关评估符合海关监管条件后,通过海南省建立的相关公共信息服务平台向海关进行备案。备案信息包括企业信息、料件及加工制成品信息、加工工艺和参与增值部分累计计算的直接上下游备案企业相关信息等。
分类监管落地:“二线”进出货物的精准管控
封关运作后,“二线”的精准管控秉持“一线放开什么,二线就管住什么”的原则,实施分类监管、精准防控,最大限度便利海南自贸港与内地要素流动。具体而言,对于“零关税”货物及其加工制成品、享受加工增值免关税政策的保税货物、自境外进入海南自贸港时放宽贸易管理措施货物及其加工制成品等3类货物,需要通过监管通道出岛进入内地,其余货物均可通过非海关监管通道出岛。企业可以根据货物类别分别关注以下监管要点:

岛内流转:货物及流转主体的差异化管理
1、“零关税”货物及其加工制成品的流转
“零关税”货物以享惠主体为单元实施电子账册管理,以电子账册对“零关税”货物进出转存和耗用等情况实施监管。
“零关税”货物及其加工制成品可以在享惠主体之间自由流通,对于在符合条件的享惠主体之间的流转,企业向海关办理相关手续,海关暂不补征进口关税、进口环节增值税和消费税,但需要照章征收国内环节增值税和消费税。享惠主体也可以按需自愿补缴进口关税和进口环节税收。
享惠主体将“零关税”货物及其加工制成品流通至海南自贸港内非享惠主体和个人,海关参照经“二线口岸”进入内地相关规定进行监管,补征进口关税、进口环节增值税和消费税,且需要照章征收国内环节增值税和消费税。
2、完税货物的流转
对于已完成缴纳或补缴全部进口税收的货物在海南自贸港内的流转,按国内流通规定管理,照章征收国内环节增值税和消费税。
进出口货物、物品禁限范围及相关规定
封关运作后,海南自贸港对60个商品编码的旧机电产品取消了进口许可证管理,覆盖约80%纳入进口许可证管理的旧机电产品;此外,在现行自贸试验区、综合保税区相关政策基础上,允许38个商品编码的产品在海南自贸港开展保税维修。
对于放宽贸易管理措施的货物及其加工制成品,亦需要设立电子账册以接受海关监管。除另有规定外,放宽贸易管理措施货物及其加工制成品,在海南自贸港内的经营主体间流通时,企业可根据需要自愿选择向海关交验许可证件和有关单证;流通至海南自贸港内的个人时,企业应向海关交验许可证件和有关单证。
其他税收优惠政策
1、企业所得税与个人所得税
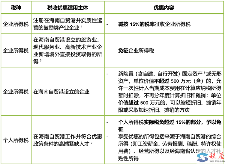
2025年7月23日,国务院新闻办公室举行新闻发布会,财政部副部长就全岛封关运作后的税收制度改革推进计划做出回应,指出全岛封关运作后将继续深化税制改革,以不断释放政策红利,使海南自贸港形成具有国际竞争力的税收制度以支持自贸港建设。当前,在海南自贸港主要实施以下企业所得税及个人所得税的优惠政策,并将持续至2027年底:

2、海南免税购物新政
财政部、海关总署、税务总局联合印发了《关于调整海南离岛旅客免税购物政策的公告》,对海南离岛免税购物政策实行新一轮调整升级,新政策于11月1日起正式实施,旨在进一步激发海南消费市场潜能,为海南消费市场注入新动力、拓展新空间。
本次离岛免税购物政策优化调整可概括为“一个新增”和“三个优化”:
一个新增:
扩大离岛免税商品范围,增加宠物用品、可随身携带的乐器、扫地机器人、吸尘器、数码摄影摄像器材及配件、微型无人机、鼠标、键盘等商品;调整后的离岛免税商品由45类增加至47类。
三个优化:
允许免税店销售部分国内采购商品,包括丝巾、服装服饰、鞋帽、咖啡、陶瓷制品、茶。这些商品在离岛免税店按离岛免税政策销售时将视同出口,退(免)增值税、消费税。
允许“离岛且离境旅客”享受离岛免税政策,离岛且离境旅客购买离岛免税商品金额计入其每年10万元人民币免税购物额度,不限次数。
一个自然年度内有离岛记录的岛内居民,在本自然年度内可不限次数购买“即购即提”提货方式下的离岛免税商品。
重点关注
“一线”放开的边界与范围
《征税商品目录》中已通过“负面清单”的形式明确列出不予免税的商品;《通知》提及,涉及实施关税配额管理,贸易救济措施,中止关税减让义务、加征关税措施,为征收报复性关税而实施加征关税措施(加征关税均获得排除的除外)(“四类措施”)的货物,即使在前述负面清单外,仍按国家规定执行相关措施,使得上述四类货物无法通过海南自贸港规避相应的措施、避免企业利用海南自贸港的优惠政策进行避税。此外,尽管《清单》对60项旧机电产品在“一线”取消许可证管理,但对于该类产品仅限最终用户在海南自贸港生产自用,不得在岛内流转或转卖到内地,并须严格实施电子账册管理。
“二线”进出及岛内流转的监管模式
首先,海关针对享惠主体和享惠货物,依托电子账册管理。企业在面临不同场景时,只需考虑享惠货物是否会进入/脱离账册,便可大致理解货物是否应缴纳关税和进口环节税。其次,海南自贸港不设货物存储期限,允许岛内“零关税”货物及其加工制成品在符合条件的享惠主体间流通,免于补缴进口关税、进口环节增值税和消费税,这种自由流转机制降低了企业间协作的成本,促进了区内产业链的形成和优化。但相应的国内流通增值税和消费税仍需要照章征税,这与综保区内企业间流转或加贸企业间流转的财税政策又有所区别。
税制改革仍待深化
根据《海南自由贸易港建设总体方案》,在全岛封关运作的同时,依法将现行增值税、消费税、车辆购置税、城市维护建设税及教育费附加等税费进行简并,启动在货物和服务零售环节征收销售税相关工作。近期出台的系列政策中暂未见到涵盖上述简并税制的相关规定。如前所述,在全岛封关运作后,财政部等相关部门还将继续深化税制改革,包含稳步推进上述销售税改革研究工作。
德勤观察与建议
海南自贸港封关运作是我国扩大开放的标志性举措,政策红利集中于贸易自由化、税收优惠及监管创新,利好旅游业、现代服务业、高新技术产业及加工制造业。在海南自贸港封关运作背景下,口岸基础设施升级与信息化平台建设日臻完善,海关智慧监管平台有效衔接企业、海关、口岸等多方主体,实现信息互联互通。至此,海南自贸港政策架构与软硬件配套形成了闭环,封关运作的条件稳步夯实。
依托德勤全球网络以及在税收、海关、贸易、产业链规划这些领域的专业经验,德勤积极参与到海南自贸港的顶层设计和政策落地过程中,见证了“一线放开、二线管住、岛内自由”核心框架从制度设计到落地试运行的全流程。尽管当前已出台并实施一系列政策,随着封关运作实践的逐步深化,可能会进一步发布更新的贸易便利化措施、优惠政策及相关细则,企业需要持续跟踪动向。
基于此,建议企业结合自身业务需求与海南自贸港政策演进趋势,考虑并评估海南自贸港政策的适用性,充分规划或调整战略布局,进而把握海南自贸港的政策红利。对初步确定海南自贸港相关的投资或商业安排意向的企业,需深入理解当前各项优惠政策,结合企业自身的经营情况(例如:股权架构、业务运营模式、现行财税安排等),在实施具体的投资或商业安排之前开展详尽的方案分析评价,以充分享受优惠政策,提升经营效率。例如:海南自贸港内化妆品加工制造、医药制造、通用设备制造等鼓励类产业企业可结合自身产品的原材料来源、加工制造工艺、产品销售市场等因素,综合考量加工增值30%免税政策的适用性;企业亦可考虑充分运用多功能自由贸易账户(“EF账户”)进行跨境交易及资金结算,以推进企业经贸活动的布局及开展。
对已在海南自贸港投资、运营的企业,鉴于封关运行将带来海关监管要求及进出口税收政策的变化,建议企业梳理业务情况,区分不同的货物、物品类型,结合具体的监管要求及时对公司业务进行合理安排并开展必要的合规培训。例如:涉及“零关税”货物的企业,需要按照相关监管规定实施电子账册管理,对“零关税”货物的进出转存及耗用情况实施监督,并在进入“二线”时向海关如实申报,从海关监管通道通行,接受海关监管。
德勤中国将持续关注海南自贸港的整体区域规划以及相关支持政策、分享观点与实践观察。德勤中国会积极提供与海南自贸港相关的一揽子全方面专业服务和工具支持,助力各行业投资者发掘、实现更多的自贸港投资与合作机会。
注:
1“零关税”政策文件主要包含《关于海南自由贸易港货物进出“一线”、“二线”及在岛内流通税收政策的通知》(简称“《通知》”)、《海南自由贸易港进口征税商品目录》(简称“《征税商品目录》”)及《海南自由贸易港“零关税”进口货物享惠主体认定管理办法(试行)》(简称“《享惠主体认定管理办法》”)等。
2对于营运用交通工具及游艇,用于航空器、船舶、游艇、生产设备维修用的“零关税”货物,还需满足特定条件。
3“零关税”货物或其加工制成品涉及实施关税配额管理,贸易救济措施,中止关税减让义务、加征关税措施,为征收报复性关税而实施加征关税措施(加征关税均获得排除的除外)这四类措施的,视具体情形适用对应的税收征收及监管要求。
4鼓励类产业企业,是指以海南自贸港鼓励类产业目录中规定的产业项目为主营业务,且其主营业务收入占企业收入总额60%以上的企业。所称实质性运营,是指企业的实际管理机构设在海南自贸港,并对企业生产经营、人员、账务、财产等实施实质性全面管理和控制。对不符合实质性运营的企业,不得享受优惠。
5新增境外直接投资所得应当符合以下条件:(一)从境外新设分支机构取得的营业利润;或从持股比例超过20%(含)的境外子公司分回的,与新增境外直接投资相对应的股息所得。(二)被投资国(地区)的企业所得税法定税率不低于5%。
6固定资产不包括房屋、建筑物。
7享受优惠政策的个人应满足下列条件:(一)一个纳税年度内在海南自贸港累计居住满183天,合理的离岛出差、休假、学习培训天数可计入在海南自贸港居住天数,但实际居住天数不得少于90天。(二)属于海南省各级具有人才认定权限的部门单位所认定的人才或一个纳税年度内在海南自贸港收入达到30万元人民币以上。
一般纳税人购进货物(不含固定资产)、服务,用于简易计税方法计税项目、免征增值税项目和不得抵扣非应税交易而无法划分不得抵扣的进项税额的,应当按照销售额或者收入占比逐期计算当期不得抵扣的进项税额,并于次年1月的纳税申报期内进行全年汇总清算。
大型跨国企业通过各种名目复杂的跨境关联交易,将利润转移至不具备充分经济实质和合理商业目的的低税地司法管辖区实体,从而将全球税负控制在极低水平,严重侵害市场国税收利益,严重扰乱公平合理的国际税收秩序,引起国际社会的强烈关注和不满。
2025年12月18日,海南自由贸易港(以下简称“海南自贸港”)正式启动全岛封关运作,标志着海南自贸港建设进入实质性落地阶段。封关运作下,海南岛实施“一线放开,二线管住,岛内自由”为核心特征的监管安排,该安排旨在推进岛内贸易和投资的自由化与便利化。其中,“一线”放开,是将海南自贸港与我国关境外其他国家和地区之间作为“一线”,实施一系列自由便利进出举措;“二线”管住,是将海南自贸港与内地之间作为“二线”,针对“一线”放开的内容实施精准管理;岛内自由,是在海南自贸港内,各类要素可以相对自由流通。本期税务评论将围绕近期财政部、海关总署、税务总局等部门所发布的一系列与海南封关运作相关的核心文件,解析其海关监管体系与税收政策要点,分享我们的实践观察与建议。
零关税政策体系:从正面清单到负面清单的放开
“零关税”政策是海南自贸港的核心政策之一。封关运作前,海南自贸港的“零关税”政策通过建立“一负三正”的清单实现,可享受“零关税”待遇的商品为自用生产设备(负面清单)、运营用的交通工具及游艇(正面清单)、生产用的原辅料(正面清单)以及岛内居民消费的进境商品(正面清单)。封关运作后,“零关税”政策将有下列变化1:
享惠商品增加
取代原辅料、自用生产设备、交通工具及游艇清单,转为“非征税即免税”规则,即:对进口征税货物实施目录管理,目录内的进口货物,照章征收进口关税、进口环节增值税和消费税;进口征税商品目录以外的货物,免征进口关税、进口环节增值税和消费税。《征税商品目录》仅列示2323项应税商品,约占全部商品税目的26%,“零关税”商品涵盖几乎所有生产设备和原材料2。
享惠主体扩容
享惠主体不仅覆盖在海南自贸港登记注册并具有独立法人资格的企业、海南自贸港内的事业单位,还包括了由科技部、教育部会同民政部核定或省级科技、教育主管部门会同省级民政部门核定的在海南自贸港登记的科技类、教育类民办非企业单位,打破封关运作前的主体资质限制。
流通规则突破
“零关税”货物及其加工制成品在符合条件的享惠主体间流通,免于补缴进口关税、进口环节增值税和消费税,照章征收国内环节增值税和消费税,推动企业在海南岛形成“生产-加工-销售”的产业链条。
信息手段管理
对“零关税”货物设立海关电子账册,运用信息化、智能化手段实施管理,不按特定减免税货物办理相关海关手续,即对货物的使用、流通限制更少。
加工增值30%免关税:从试点探索到全域优化的制度升级
2021年7月8日,海关总署印发《海关对洋浦保税港区加工增值货物内销税收征管暂行办法》,加工增值货物内销免关税政策率先在洋浦保税港区开展试点,此后逐步扩大至海南岛内的其他海关特殊监管区域以及重点园区。目前,加工增值30%免关税政策的覆盖范围从试点区域推广到全岛,且进一步降低了企业享惠门槛。该政策重要变化包括:
放宽享惠门槛
取消了鼓励类产业的主营业务收入占企业收入总额60%以上以及适用于岛内特定企业的海关AEO高级认证资质限制,享惠企业范围扩大到海南自贸港内从事鼓励类产业项目生产加工业务的企业。
优化计算公式
加工增值比例的计算公式为:〔(货物内销价格-∑进口料件价格-∑境内采购料件价格)/(∑进口料件价格+∑境内采购料件价格)〕×100%。其中,对于“境内采购料件价格”,以备案企业自境内采购该料件的到厂价格为基础确定,不含国内增值税,经认定的海南自贸港自产货物价值可从境内采购料件价格中扣除,使得企业更容易达到30%的增值率。
明确累计规则
对于保税货物经过上下游不同备案企业加工制造产生增值的,增值部分可以累计计算。累计情形下加工增值比例的计算公式为:〔(货物内销价格-∑参与累计企业进口料件价格-∑参与累计企业境内采购料件价格)/(∑参与累计企业进口料件价格+∑参与累计企业境内采购料件价格)〕×100%。
企业须留意的是,首次申请享受加工增值免关税政策的,应当向海南省商务厅指定单位提交申请及相关材料,经市县初核并报经海南省商务厅会同海南省内相关单位审核同意,经海口海关评估符合海关监管条件后,通过海南省建立的相关公共信息服务平台向海关进行备案。备案信息包括企业信息、料件及加工制成品信息、加工工艺和参与增值部分累计计算的直接上下游备案企业相关信息等。
分类监管落地:“二线”进出货物的精准管控
封关运作后,“二线”的精准管控秉持“一线放开什么,二线就管住什么”的原则,实施分类监管、精准防控,最大限度便利海南自贸港与内地要素流动。具体而言,对于“零关税”货物及其加工制成品、享受加工增值免关税政策的保税货物、自境外进入海南自贸港时放宽贸易管理措施货物及其加工制成品等3类货物,需要通过监管通道出岛进入内地,其余货物均可通过非海关监管通道出岛。企业可以根据货物类别分别关注以下监管要点:

岛内流转:货物及流转主体的差异化管理
1、“零关税”货物及其加工制成品的流转
“零关税”货物以享惠主体为单元实施电子账册管理,以电子账册对“零关税”货物进出转存和耗用等情况实施监管。
“零关税”货物及其加工制成品可以在享惠主体之间自由流通,对于在符合条件的享惠主体之间的流转,企业向海关办理相关手续,海关暂不补征进口关税、进口环节增值税和消费税,但需要照章征收国内环节增值税和消费税。享惠主体也可以按需自愿补缴进口关税和进口环节税收。
享惠主体将“零关税”货物及其加工制成品流通至海南自贸港内非享惠主体和个人,海关参照经“二线口岸”进入内地相关规定进行监管,补征进口关税、进口环节增值税和消费税,且需要照章征收国内环节增值税和消费税。
2、完税货物的流转
对于已完成缴纳或补缴全部进口税收的货物在海南自贸港内的流转,按国内流通规定管理,照章征收国内环节增值税和消费税。
进出口货物、物品禁限范围及相关规定
封关运作后,海南自贸港对60个商品编码的旧机电产品取消了进口许可证管理,覆盖约80%纳入进口许可证管理的旧机电产品;此外,在现行自贸试验区、综合保税区相关政策基础上,允许38个商品编码的产品在海南自贸港开展保税维修。
对于放宽贸易管理措施的货物及其加工制成品,亦需要设立电子账册以接受海关监管。除另有规定外,放宽贸易管理措施货物及其加工制成品,在海南自贸港内的经营主体间流通时,企业可根据需要自愿选择向海关交验许可证件和有关单证;流通至海南自贸港内的个人时,企业应向海关交验许可证件和有关单证。
其他税收优惠政策
1、企业所得税与个人所得税
2025年7月23日,国务院新闻办公室举行新闻发布会,财政部副部长就全岛封关运作后的税收制度改革推进计划做出回应,指出全岛封关运作后将继续深化税制改革,以不断释放政策红利,使海南自贸港形成具有国际竞争力的税收制度以支持自贸港建设。当前,在海南自贸港主要实施以下企业所得税及个人所得税的优惠政策,并将持续至2027年底:

2、海南免税购物新政
财政部、海关总署、税务总局联合印发了《关于调整海南离岛旅客免税购物政策的公告》,对海南离岛免税购物政策实行新一轮调整升级,新政策于11月1日起正式实施,旨在进一步激发海南消费市场潜能,为海南消费市场注入新动力、拓展新空间。
本次离岛免税购物政策优化调整可概括为“一个新增”和“三个优化”:
一个新增:
扩大离岛免税商品范围,增加宠物用品、可随身携带的乐器、扫地机器人、吸尘器、数码摄影摄像器材及配件、微型无人机、鼠标、键盘等商品;调整后的离岛免税商品由45类增加至47类。
三个优化:
允许免税店销售部分国内采购商品,包括丝巾、服装服饰、鞋帽、咖啡、陶瓷制品、茶。这些商品在离岛免税店按离岛免税政策销售时将视同出口,退(免)增值税、消费税。
允许“离岛且离境旅客”享受离岛免税政策,离岛且离境旅客购买离岛免税商品金额计入其每年10万元人民币免税购物额度,不限次数。
一个自然年度内有离岛记录的岛内居民,在本自然年度内可不限次数购买“即购即提”提货方式下的离岛免税商品。
重点关注
“一线”放开的边界与范围
《征税商品目录》中已通过“负面清单”的形式明确列出不予免税的商品;《通知》提及,涉及实施关税配额管理,贸易救济措施,中止关税减让义务、加征关税措施,为征收报复性关税而实施加征关税措施(加征关税均获得排除的除外)(“四类措施”)的货物,即使在前述负面清单外,仍按国家规定执行相关措施,使得上述四类货物无法通过海南自贸港规避相应的措施、避免企业利用海南自贸港的优惠政策进行避税。此外,尽管《清单》对60项旧机电产品在“一线”取消许可证管理,但对于该类产品仅限最终用户在海南自贸港生产自用,不得在岛内流转或转卖到内地,并须严格实施电子账册管理。
“二线”进出及岛内流转的监管模式
首先,海关针对享惠主体和享惠货物,依托电子账册管理。企业在面临不同场景时,只需考虑享惠货物是否会进入/脱离账册,便可大致理解货物是否应缴纳关税和进口环节税。其次,海南自贸港不设货物存储期限,允许岛内“零关税”货物及其加工制成品在符合条件的享惠主体间流通,免于补缴进口关税、进口环节增值税和消费税,这种自由流转机制降低了企业间协作的成本,促进了区内产业链的形成和优化。但相应的国内流通增值税和消费税仍需要照章征税,这与综保区内企业间流转或加贸企业间流转的财税政策又有所区别。
税制改革仍待深化
根据《海南自由贸易港建设总体方案》,在全岛封关运作的同时,依法将现行增值税、消费税、车辆购置税、城市维护建设税及教育费附加等税费进行简并,启动在货物和服务零售环节征收销售税相关工作。近期出台的系列政策中暂未见到涵盖上述简并税制的相关规定。如前所述,在全岛封关运作后,财政部等相关部门还将继续深化税制改革,包含稳步推进上述销售税改革研究工作。
德勤观察与建议
海南自贸港封关运作是我国扩大开放的标志性举措,政策红利集中于贸易自由化、税收优惠及监管创新,利好旅游业、现代服务业、高新技术产业及加工制造业。在海南自贸港封关运作背景下,口岸基础设施升级与信息化平台建设日臻完善,海关智慧监管平台有效衔接企业、海关、口岸等多方主体,实现信息互联互通。至此,海南自贸港政策架构与软硬件配套形成了闭环,封关运作的条件稳步夯实。
依托德勤全球网络以及在税收、海关、贸易、产业链规划这些领域的专业经验,德勤积极参与到海南自贸港的顶层设计和政策落地过程中,见证了“一线放开、二线管住、岛内自由”核心框架从制度设计到落地试运行的全流程。尽管当前已出台并实施一系列政策,随着封关运作实践的逐步深化,可能会进一步发布更新的贸易便利化措施、优惠政策及相关细则,企业需要持续跟踪动向。
基于此,建议企业结合自身业务需求与海南自贸港政策演进趋势,考虑并评估海南自贸港政策的适用性,充分规划或调整战略布局,进而把握海南自贸港的政策红利。对初步确定海南自贸港相关的投资或商业安排意向的企业,需深入理解当前各项优惠政策,结合企业自身的经营情况(例如:股权架构、业务运营模式、现行财税安排等),在实施具体的投资或商业安排之前开展详尽的方案分析评价,以充分享受优惠政策,提升经营效率。例如:海南自贸港内化妆品加工制造、医药制造、通用设备制造等鼓励类产业企业可结合自身产品的原材料来源、加工制造工艺、产品销售市场等因素,综合考量加工增值30%免税政策的适用性;企业亦可考虑充分运用多功能自由贸易账户(“EF账户”)进行跨境交易及资金结算,以推进企业经贸活动的布局及开展。
对已在海南自贸港投资、运营的企业,鉴于封关运行将带来海关监管要求及进出口税收政策的变化,建议企业梳理业务情况,区分不同的货物、物品类型,结合具体的监管要求及时对公司业务进行合理安排并开展必要的合规培训。例如:涉及“零关税”货物的企业,需要按照相关监管规定实施电子账册管理,对“零关税”货物的进出转存及耗用情况实施监督,并在进入“二线”时向海关如实申报,从海关监管通道通行,接受海关监管。
德勤中国将持续关注海南自贸港的整体区域规划以及相关支持政策、分享观点与实践观察。德勤中国会积极提供与海南自贸港相关的一揽子全方面专业服务和工具支持,助力各行业投资者发掘、实现更多的自贸港投资与合作机会。
注:
1“零关税”政策文件主要包含《关于海南自由贸易港货物进出“一线”、“二线”及在岛内流通税收政策的通知》(简称“《通知》”)、《海南自由贸易港进口征税商品目录》(简称“《征税商品目录》”)及《海南自由贸易港“零关税”进口货物享惠主体认定管理办法(试行)》(简称“《享惠主体认定管理办法》”)等。
2对于营运用交通工具及游艇,用于航空器、船舶、游艇、生产设备维修用的“零关税”货物,还需满足特定条件。
3“零关税”货物或其加工制成品涉及实施关税配额管理,贸易救济措施,中止关税减让义务、加征关税措施,为征收报复性关税而实施加征关税措施(加征关税均获得排除的除外)这四类措施的,视具体情形适用对应的税收征收及监管要求。
4鼓励类产业企业,是指以海南自贸港鼓励类产业目录中规定的产业项目为主营业务,且其主营业务收入占企业收入总额60%以上的企业。所称实质性运营,是指企业的实际管理机构设在海南自贸港,并对企业生产经营、人员、账务、财产等实施实质性全面管理和控制。对不符合实质性运营的企业,不得享受优惠。
5新增境外直接投资所得应当符合以下条件:(一)从境外新设分支机构取得的营业利润;或从持股比例超过20%(含)的境外子公司分回的,与新增境外直接投资相对应的股息所得。(二)被投资国(地区)的企业所得税法定税率不低于5%。
6固定资产不包括房屋、建筑物。
7享受优惠政策的个人应满足下列条件:(一)一个纳税年度内在海南自贸港累计居住满183天,合理的离岛出差、休假、学习培训天数可计入在海南自贸港居住天数,但实际居住天数不得少于90天。(二)属于海南省各级具有人才认定权限的部门单位所认定的人才或一个纳税年度内在海南自贸港收入达到30万元人民币以上。





